Build A Variable Power Supply With LM723: A Comprehensive Guide

V.Redandblue 114 views
Build A Variable Power Supply With LM723: A Comprehensive Guide

Build a Variable Power Supply with LM723: A Comprehensive Guide

Hey there, electronics enthusiasts! Ever wanted a reliable and adjustable power supply for your projects? Well, you’re in the right place! Today, we’re diving deep into the world of the LM723 , a versatile integrated circuit that’s perfect for building your very own variable power supply . This guide will walk you through everything, from the basics of the LM723 to the circuit design , component selection , and troubleshooting tips you need to get your power supply up and running. Buckle up, because we’re about to embark on an exciting journey into the heart of DIY electronics !

Understanding the LM723 and Its Capabilities

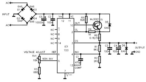
So, what exactly is the LM723 , and why should you care? The LM723 is a voltage regulator integrated circuit that’s been a favorite among electronics hobbyists and professionals for decades. It’s known for its robustness , ease of use , and wide range of applications . At its core, the LM723 is designed to provide precise voltage regulation and can handle both positive and negative voltage supplies . The cool thing about the LM723 is its ability to handle variable output voltages , meaning you can adjust the voltage to suit your specific project needs. You can also incorporate current limiting capabilities, which is a lifesaver in protecting your circuits from damage. In essence, it’s like having a little power management powerhouse in a single chip! The internal architecture of the LM723 includes a voltage reference , an error amplifier , a series pass transistor , and various protection circuits. This design allows for precise control over the output voltage and excellent stability . Let’s break down some of its key features to give you a better idea of what we’re dealing with. The LM723 typically operates with an input voltage range of around 9.5V to 40V. This wide range makes it suitable for a variety of applications. It has the ability to provide an adjustable output voltage from 2V to 37V, giving you a lot of flexibility. Current limiting is a valuable feature for protecting your circuits from overcurrent situations. You can set the maximum current the power supply will provide, preventing damage to the load. The LM723 also offers a high degree of stability and temperature compensation , ensuring a consistent output voltage even under varying conditions. The internal voltage reference provides a stable voltage source for accurate regulation. This stability is critical for sensitive electronics. It can be used in both series and shunt regulator configurations , offering versatility in your power supply designs. To make sure you get the most out of your LM723, let’s look at the pinout and its functions. The pinout diagram is essential for understanding how to connect the components and build your variable power supply. With the right components and a bit of knowledge, you’ll be well on your way to building a power supply that meets your exact needs. The LM723 is a fantastic choice for those looking to build their own variable power supply! Now that you know its capabilities, let’s explore the circuit design.

Designing Your Variable Power Supply Circuit

Alright, now that we’re familiar with the LM723, let’s get into the nitty-gritty of the circuit design! Building a variable power supply involves several key components and a bit of careful planning. This section will guide you through the essential elements , from the voltage regulation circuit itself to the current limiting and output voltage adjustment mechanisms. We’ll also cover the selection of components and how they fit together to create a fully functional power supply . The basic idea is that the LM723 regulates the output voltage, and we’ll use a few extra components to set the desired output voltage and current limit . First off, you’ll need a transformer to step down the AC voltage from your wall outlet. The output of the transformer is then fed into a rectifier circuit , usually a bridge rectifier, which converts the AC voltage into a pulsating DC voltage. The rectified DC voltage is then smoothed out by a filter capacitor , usually a large electrolytic capacitor, to reduce the ripple. The filtered DC voltage is then fed into the LM723, which regulates the output voltage based on the feedback from the output voltage divider. The output voltage is usually set using a voltage divider network consisting of resistors and a potentiometer. By adjusting the potentiometer, you can vary the output voltage. You can use the LM723’s internal reference voltage to get more precise voltage regulation. For current limiting , you’ll typically use a current-sense resistor in series with the load. The voltage drop across this resistor is monitored by the LM723, and when the voltage drop reaches a certain level, the LM723 will limit the output current. Choosing the right components is crucial for the performance and safety of your power supply. For the transformer, you’ll need to select one with the appropriate voltage and current ratings based on your requirements. The rectifier diodes should have a sufficient current rating and reverse voltage rating to handle the transformer’s output. The filter capacitor should have a voltage rating higher than the maximum output voltage of the transformer and a sufficient capacitance to minimize ripple. For the LM723 , make sure to use a heatsink if the power dissipation is high, and keep it in mind when calculating the component values. When it comes to the voltage divider, choose resistors with appropriate power ratings and a potentiometer for easy voltage adjustment. Make sure to use the correct current sense resistor value. The current limit is set when the voltage drop across the sense resistor is equal to the internal reference voltage. Building your own variable power supply can seem daunting, but breaking it down into smaller, manageable steps will make the process much easier. With the right components and careful planning, you’ll be able to create a powerful and adaptable power supply for your projects. Let’s dig deeper into component selection!

Component Selection and Calculation

Okay, let’s get down to the practical side of things: choosing the right components and making the necessary calculations. This is where your variable power supply design comes to life! It’s super important to select the right components to ensure your power supply operates as expected. Component selection is not a hit-or-miss game; it’s about matching the right parts to your design requirements, and doing the necessary calculations to guarantee everything works in harmony. This section guides you through the process, covering essential components such as the transformer , rectifier diodes , filter capacitors , and the all-important resistors . We’ll also dive into the calculations for voltage regulation and current limiting , making sure your power supply is safe and stable. First up, the transformer . This is the heart of your power supply, responsible for stepping down the AC voltage from your wall outlet to a usable level. Choose a transformer with the correct voltage and current ratings. For the voltage, consider the desired output voltage and the voltage drop in the rectifier and regulator. For the current, the transformer’s current rating must exceed the maximum load current you plan to draw from the power supply. For rectifier diodes , you’ll need to select diodes that can handle both the voltage and current. The diodes should have a reverse voltage rating that is greater than the peak voltage of the transformer’s secondary winding. Their forward current rating must be greater than the maximum current you expect to draw from the power supply. The filter capacitor smooths out the pulsating DC voltage from the rectifier. The capacitance value determines the amount of ripple in the output voltage. A larger capacitor will result in less ripple. Choose a capacitor with a voltage rating that is higher than the peak voltage from the rectifier. Next up, resistors. These are critical for setting the output voltage and current limit. The output voltage is usually adjusted using a voltage divider network consisting of resistors and a potentiometer. The current-sense resistor is used to set the current limit. The value of this resistor is determined by the maximum current you want your power supply to provide. You can easily find the formulas needed online. Let’s run through an example calculation. Let’s say you want an output voltage range of 0-15V and a maximum current of 1A. You would use a potentiometer in your feedback loop. The potentiometer, along with a resistor, forms the voltage divider that controls the output voltage. The potentiometer’s value can be selected to achieve the desired voltage range. For the current-sense resistor, you can use the formula V = I * R. The LM723’s internal reference voltage is 7.15V. You want your current limit to be 1A. So, R = V/I, or R = 0.715 ohms. Make sure to choose the closest standard resistor value and the appropriate power rating. Finally, don’t forget the heatsink . If the LM723 is dissipating a significant amount of power, you’ll need to use a heatsink to prevent it from overheating. The size of the heatsink will depend on the power dissipation and the ambient temperature. It’s really that easy! Remember, safety first! Always double-check your calculations and component ratings before assembling the circuit. Also, use proper safety measures to prevent any accidental shocks or injuries. With a solid understanding of these components and calculations, you’re well-equipped to build a reliable and efficient variable power supply.

Building the Circuit: Step-by-Step Guide

Alright, it’s time to roll up our sleeves and get our hands dirty! Building the circuit is where all the planning and calculations come together. Here’s a step-by-step guide to help you assemble your variable power supply. This section covers everything from the physical layout of the components to the wiring connections and testing procedures . We’ll also touch on some common mistakes to avoid and tips for a cleaner, more organized build. The first step is to gather all your components and prepare your workspace. Make sure you have all the necessary parts, including the LM723, transformer, rectifier diodes, filter capacitors, resistors, potentiometer, heatsink, and a breadboard or PCB. Organize your components so they’re easily accessible. It’s time to assemble your breadboard or PCB. If you’re using a breadboard, start by inserting the LM723 into the board. Then, place the other components, such as resistors, capacitors, and the potentiometer, according to the circuit diagram. If you’re using a PCB, solder the components onto the board, paying close attention to the component orientation and polarity. Connect the transformer to the AC mains . Be extremely careful with this step! Make sure to use the correct voltage and current ratings for the transformer. Then, connect the transformer’s secondary winding to the rectifier diodes. The diodes should be arranged in a bridge configuration. The output of the rectifier is then connected to the filter capacitor . Double-check the polarity! This is super important to ensure that the positive and negative terminals are connected correctly. Wire the LM723 according to the circuit diagram. This involves connecting the input voltage, the output voltage, the feedback network, and the current-limiting components. This is where all the calculations and planning pay off. The output voltage is usually controlled by adjusting a potentiometer in the feedback loop. This network includes the resistors and potentiometer. Adjust the potentiometer to set the desired output voltage range. For the current limiting, connect the current-sense resistor in series with the load. Double-check all the wiring connections. Make sure that all the components are connected correctly, and there are no short circuits or open circuits. Double-checking is crucial to prevent any accidents and ensure the circuit functions properly. Now it’s time for testing ! Before applying power to the circuit, double-check all the wiring and component connections. Then, connect a multimeter to the output terminals and turn on the power supply. Adjust the potentiometer and check if the output voltage changes as expected. Monitor the output voltage and current with the multimeter. Test the current-limiting feature by connecting a load to the output and gradually increasing the current draw. The power supply should limit the current at the set value. If any of the functions don’t work, don’t panic! It is important to remember that things don’t always work on the first try. Let’s troubleshoot. If the output voltage is not correct, check the resistors and potentiometer values, and ensure all wiring connections are correct. If the current limiting isn’t working, check the current-sense resistor and the related wiring. Also, make sure that the LM723 is not overheating. If your power supply is giving you problems, always troubleshoot the wiring, and double-check all your connections. Building your power supply can be a rewarding experience. Following these steps and being patient during the build will result in a fully functioning variable power supply. With patience, you can have your own amazing variable power supply.

Troubleshooting Common Issues

So, you’ve built your variable power supply, and it’s time to fire it up, but wait… something’s not quite right? Don’t worry, even the most experienced electronics enthusiasts encounter issues along the way. Troubleshooting is a crucial skill in electronics, and this section will guide you through some of the most common problems you might encounter when building a variable power supply. We’ll cover potential causes for these issues and practical solutions to get your power supply back on track. Let’s get started. One of the most common issues is no output voltage . This means that when you turn on the power supply, you get zero volts at the output. This could be due to several reasons, such as incorrect wiring, a faulty component, or a short circuit. To troubleshoot this, start by checking the input voltage to the LM723. It should be within the specified operating range. Next, check the wiring connections and make sure that all the components are correctly connected. Carefully inspect the LM723 for any damage. If the LM723 isn’t receiving power or is damaged, the output voltage will be zero. Another common issue is incorrect output voltage . The output voltage might be lower or higher than expected, or it might not be adjustable as it should be. The output voltage relies on the voltage divider network. Ensure the resistors are the correct values and that the potentiometer is functioning. The voltage divider network forms the output voltage and is key to a working power supply. Use a multimeter to measure the output voltage and compare it to the expected values. If the output voltage is still incorrect, try replacing the potentiometer or the resistors. Also, ensure the LM723 is getting the correct input voltage. Problems may be related to the current limit. If the current limit isn’t working, the power supply might not be able to provide the required current to the load. The current limit is set by the current-sense resistor. Check the value of this resistor and make sure it’s the correct value. The current limit is also determined by the voltage drop across the current-sense resistor. Ensure the wiring is correct and that the LM723’s current-limiting circuits are functioning properly. It is important to inspect the transformer, rectifier diodes, and the filter capacitor, as any faults in those areas may affect the current-limiting function. The LM723 may also be overheating. If your power supply is overheating, it’s not going to perform correctly. This can cause the power supply to shut down or fail completely. Ensure a proper heatsink is installed if required. Ensure that the power dissipation of the LM723 is within its specifications. Check the circuit for any short circuits or excessive current draw. Remember to double-check the component ratings and make sure they are within the acceptable limits. If all else fails, consult the LM723 datasheet . This document provides detailed information about the IC, including pin configurations, specifications, and typical application circuits. By consulting the datasheet, you can identify potential problems, verify the correct wiring, and troubleshoot the circuit. Troubleshooting can be a challenging but rewarding process. By following these tips and being patient, you’ll be able to identify and fix any issues and bring your variable power supply to life.

Enhancements and Further Applications

Alright, you’ve successfully built your variable power supply using the LM723! But the fun doesn’t have to stop there! This section explores various enhancements you can add to your power supply to improve its functionality and expand its application possibilities. We’ll also dive into different applications where your newly built power supply can be used. Adding these features will take your power supply to the next level. Let’s explore some upgrades you can consider. You can add a digital display to show the output voltage and current. You can use a digital voltmeter and ammeter, or you can integrate an LCD display with a microcontroller. This feature will provide accurate and easy-to-read voltage and current measurements. You can add over-voltage protection to protect the connected circuits. This can be achieved by adding a zener diode or a dedicated protection circuit. The over-voltage protection feature will shut down the power supply or limit the output voltage if it exceeds a certain threshold. You can also add short-circuit protection . This can prevent damage to the power supply and the load. You can add a fuse or use a dedicated circuit that shuts down the power supply in case of a short circuit. Adding a pre-regulator stage can improve the efficiency and reduce the heat generated by the LM723. A pre-regulator can be built using a switching regulator, which will help to reduce the power dissipation of the LM723. Adding this feature can extend the life of the LM723. You can incorporate remote control for your power supply. This can be achieved using a microcontroller and a communication interface. You can then control the power supply remotely. By adding a remote control feature, you can control the power supply from a distance. The LM723 is not just for benchtop power supplies. It can be used in a variety of other applications. The LM723 can be used as a battery charger . The ability to adjust the output voltage and current allows you to create a versatile battery charger. The LM723 can be used in laboratory power supplies . You can use the LM723 in power supplies for test and measurement equipment. The LM723 can be used in constant current sources . With the correct configuration, you can use the LM723 to create a constant current source for various applications. The LM723 can be used in portable power supplies . You can use the LM723 to create a small, portable power supply for your mobile devices. By adding these enhancements and experimenting with different applications, you can transform your simple variable power supply into a powerful and versatile tool.

Conclusion: Your Power Supply Journey

Congratulations! You’ve successfully navigated the world of the LM723 and built your very own variable power supply ! This journey has likely taught you a ton about electronics , circuit design , and component selection . You now possess the skills and knowledge to power your projects with a reliable and adjustable voltage source . This project is a fantastic introduction to the fundamentals of power supply design and provides a solid foundation for more complex electronics projects. From the basics of understanding the LM723 to the step-by-step process of building the circuit, you’ve gained invaluable insights into the world of electronics. Building a variable power supply is an ongoing learning experience. There will be new concepts and challenges to tackle along the way. Embrace the learning, and don’t be afraid to experiment and make mistakes. Every step of the way is an opportunity to learn and grow. You can always refer back to this guide for a refresher or additional information. Feel free to explore other electronics projects. The possibilities are endless! So, what’s next? Maybe you could build an even more advanced power supply with digital controls or incorporate it into a larger project. The key is to keep learning, experimenting, and, most importantly, have fun! Happy building, and may your projects always be powered with precision and reliability. Keep exploring the endless possibilities of electronics!